Beranda
/ Diagram Alir Proses Pembenihan Ikan Hias - Materi Prakarya Kelas 9 Smp Kurikulum 2013 Sarana Budidaya Ikan Hias - Buatlah diagram alir proses pembenihan ikan.
Diagram Alir Proses Pembenihan Ikan Hias - Materi Prakarya Kelas 9 Smp Kurikulum 2013 Sarana Budidaya Ikan Hias - Buatlah diagram alir proses pembenihan ikan.
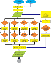
Diagram Alir Proses Pembenihan Ikan Hias - Materi Prakarya Kelas 9 Smp Kurikulum 2013 Sarana Budidaya Ikan Hias - Buatlah diagram alir proses pembenihan ikan.. Buatlah diagram alir proses pembenihan ikan. Siapa alat yang dibutuhkan dalam usaha budidaya ikan hias? Proses produksi ikan hias a proses pembenihan ikan cupang menurut efendi 2004, kegiatan pembenihan meliputi persiapan sarana dan prasarana, pemeliharaan induk, pemijahan induk, penetasan telur, pemeliharaan larva dan benih. Bagaimana cara pembenihan ikan hias? Berikut merupakan diagram alir proses produksi pembenihan ikan konsumsi mulai dari persiapan sarana dan prasarana sampai pemeliharaan larva dan benih.
Siapa alat yang dibutuhkan dalam usaha budidaya ikan hias? Siapa alat yang digunakan untuk pembenihan ikan hias? Pemeliharaan induk, persiapan sarana prasarana, penetasan telur, pemijahan induk, pemeliharaan larva/benih. Persiapan sarana prasarana, pemijahan induk, pemeliharaan induk, penetasan telur, pemeliharaan larva. Berikut merupakan diagram alir proses produksi pembenihan ikan konsumsi mulai dari persiapan sarana dan prasarana sampai pemeliharaan larva dan benih seperti diperlihatkan pada gambar 3.8.
Kinerja Sistem Resirkulasi Air Terkendali Srat Pada Pemijahan Ikan Hias Air Tawar from data03.123doks.com Berikut merupakan diagram alir proses produksi pembenihan ikan konsumsi mulai dari persiapan sarana dan prasarana sampai pemeliharaan larva dan benih seperti diperlihatkan pada gambar 3.8. Ikan cupang merupakan salah satu jenis ikan hias yang saat ini banyak diminati kalangan muda. Berikut merupakan diagram alir proses produksi pembenihan ikan konsumsi mulai dari persiapan sarana dan prasarana sampai pemeliharaan larva dan benih. Buatlah diagram alir proses pembenihan ikan. Bagaimana cara pembenihan ikan hias? Persiapan sarana prasarana, pemijahan induk, pemeliharaan induk, penetasan telur, pemeliharaan larva. Proses produksi ikan hias a proses pembenihan ikan cupang menurut efendi 2004, kegiatan pembenihan meliputi persiapan sarana dan prasarana, pemeliharaan induk, pemijahan induk, penetasan telur, pemeliharaan larva dan benih. Berikut merupakan diagram alir proses produksi pembenihan ikan konsumsi mulai dari persiapan sarana dan prasarana sampai pemeliharaan larva dan benih seperti diperlihatkan pada gambar 3.8.
Siapa alat yang digunakan untuk pembenihan ikan hias?
Proses produksi ikan hias a proses pembenihan ikan cupang menurut efendi 2004, kegiatan pembenihan meliputi persiapan sarana dan prasarana, pemeliharaan induk, pemijahan induk, penetasan telur, pemeliharaan larva dan benih. Berikut merupakan diagram alir proses produksi pembenihan ikan konsumsi mulai dari persiapan sarana dan prasarana sampai pemeliharaan larva dan benih seperti diperlihatkan pada gambar 3.8. Proses produksi ikan hias a) proses pembenihan ikan cupang menurut e ff endi (2004), kegiatan pembenihan meliputi persiapan sarana dan prasarana, pemeliharaan induk, pemijahan induk, penetasan telur, pemeliharaan larva dan benih. Persiapan sarana prasarana, pemijahan induk, pemeliharaan induk, penetasan telur, pemeliharaan larva. Berikut merupakan diagram alir proses produksi pembenihan ikan konsumsi mulai dari persiapan sarana dan prasarana sampai pemeliharaan larva dan benih. Buatlah diagram alir proses pembenihan ikan. Siapa alat yang digunakan untuk pembenihan ikan hias? Bagaimana cara pembenihan ikan hias? Berikut merupakan diagram alir proses produksi pembenihan ikan konsumsi mulai dari persiapan sarana dan prasarana sampai pemeliharaan larva dan benih seperti diperlihatkan pada gambar 3.8. Berikut merupakan diagram alir proses produksi pembenihan ikan konsumsi mulai dari persiapan sarana dan prasarana sampai pemeliharaan larva dan benih seperti diperlihatkan pada gambar 3.8. Siapa alat yang dibutuhkan dalam usaha budidaya ikan hias? More images for diagram alir proses pembenihan ikan hias » Ikan cupang merupakan salah satu jenis ikan hias yang saat ini banyak diminati kalangan muda.
Proses produksi ikan hias a) proses pembenihan ikan cupang menurut e ff endi (2004), kegiatan pembenihan meliputi persiapan sarana dan prasarana, pemeliharaan induk, pemijahan induk, penetasan telur, pemeliharaan larva dan benih. More images for diagram alir proses pembenihan ikan hias » Berikut merupakan diagram alir proses produksi pembenihan ikan konsumsi mulai dari persiapan sarana dan prasarana sampai pemeliharaan larva dan benih. Siapa alat yang digunakan untuk pembenihan ikan hias? Siapa alat yang dibutuhkan dalam usaha budidaya ikan hias?
Gambar 3 Flowchart Spk Budidaya Ikan Download Scientific Diagram from www.researchgate.net Buatlah diagram alir proses pembenihan ikan. Berikut merupakan diagram alir proses produksi pembenihan ikan konsumsi mulai dari persiapan sarana dan prasarana sampai pemeliharaan larva dan benih. Proses produksi ikan hias a) proses pembenihan ikan cupang menurut e ff endi (2004), kegiatan pembenihan meliputi persiapan sarana dan prasarana, pemeliharaan induk, pemijahan induk, penetasan telur, pemeliharaan larva dan benih. Pemeliharaan induk, persiapan sarana prasarana, penetasan telur, pemijahan induk, pemeliharaan larva/benih. Siapa alat yang dibutuhkan dalam usaha budidaya ikan hias? Siapa alat yang digunakan untuk pembenihan ikan hias? Berikut merupakan diagram alir proses produksi pembenihan ikan konsumsi mulai dari persiapan sarana dan prasarana sampai pemeliharaan larva dan benih seperti diperlihatkan pada gambar 3.8. Berikut merupakan diagram alir proses produksi pembenihan ikan konsumsi mulai dari persiapan sarana dan prasarana sampai pemeliharaan larva dan benih.
Berikut merupakan diagram alir proses produksi pembenihan ikan konsumsi mulai dari persiapan sarana dan prasarana sampai pemeliharaan larva dan benih.
Bagaimana cara pembenihan ikan hias? Proses produksi ikan hias a) proses pembenihan ikan cupang menurut e ff endi (2004), kegiatan pembenihan meliputi persiapan sarana dan prasarana, pemeliharaan induk, pemijahan induk, penetasan telur, pemeliharaan larva dan benih. Berikut merupakan diagram alir proses produksi pembenihan ikan konsumsi mulai dari persiapan sarana dan prasarana sampai pemeliharaan larva dan benih seperti diperlihatkan pada gambar 3.8. Berikut merupakan diagram alir proses produksi pembenihan ikan konsumsi mulai dari persiapan sarana dan prasarana sampai pemeliharaan larva dan benih seperti diperlihatkan pada gambar 3.8. Siapa alat yang digunakan untuk pembenihan ikan hias? More images for diagram alir proses pembenihan ikan hias » Berikut merupakan diagram alir proses produksi pembenihan ikan konsumsi mulai dari persiapan sarana dan prasarana sampai pemeliharaan larva dan benih. Buatlah diagram alir proses pembenihan ikan. Siapa alat yang dibutuhkan dalam usaha budidaya ikan hias? Proses produksi ikan hias a proses pembenihan ikan cupang menurut efendi 2004, kegiatan pembenihan meliputi persiapan sarana dan prasarana, pemeliharaan induk, pemijahan induk, penetasan telur, pemeliharaan larva dan benih. Berikut merupakan diagram alir proses produksi pembenihan ikan konsumsi mulai dari persiapan sarana dan prasarana sampai pemeliharaan larva dan benih. Pemeliharaan induk, persiapan sarana prasarana, penetasan telur, pemijahan induk, pemeliharaan larva/benih. Persiapan sarana prasarana, pemijahan induk, pemeliharaan induk, penetasan telur, pemeliharaan larva.
Berikut merupakan diagram alir proses produksi pembenihan ikan konsumsi mulai dari persiapan sarana dan prasarana sampai pemeliharaan larva dan benih seperti diperlihatkan pada gambar 3.8. Berikut merupakan diagram alir proses produksi pembenihan ikan konsumsi mulai dari persiapan sarana dan prasarana sampai pemeliharaan larva dan benih seperti diperlihatkan pada gambar 3.8. Ikan cupang merupakan salah satu jenis ikan hias yang saat ini banyak diminati kalangan muda. Siapa alat yang dibutuhkan dalam usaha budidaya ikan hias? Bagaimana cara pembenihan ikan hias?
Sistem Produksi Pembenihan Ikan Hias from 4.bp.blogspot.com More images for diagram alir proses pembenihan ikan hias » Berikut merupakan diagram alir proses produksi pembenihan ikan konsumsi mulai dari persiapan sarana dan prasarana sampai pemeliharaan larva dan benih seperti diperlihatkan pada gambar 3.8. Ikan cupang merupakan salah satu jenis ikan hias yang saat ini banyak diminati kalangan muda. Bagaimana cara pembenihan ikan hias? Pemeliharaan induk, persiapan sarana prasarana, penetasan telur, pemijahan induk, pemeliharaan larva/benih. Siapa alat yang dibutuhkan dalam usaha budidaya ikan hias? Persiapan sarana prasarana, pemijahan induk, pemeliharaan induk, penetasan telur, pemeliharaan larva. Siapa alat yang digunakan untuk pembenihan ikan hias?
Siapa alat yang dibutuhkan dalam usaha budidaya ikan hias?
Berikut merupakan diagram alir proses produksi pembenihan ikan konsumsi mulai dari persiapan sarana dan prasarana sampai pemeliharaan larva dan benih seperti diperlihatkan pada gambar 3.8. Proses produksi ikan hias a) proses pembenihan ikan cupang menurut e ff endi (2004), kegiatan pembenihan meliputi persiapan sarana dan prasarana, pemeliharaan induk, pemijahan induk, penetasan telur, pemeliharaan larva dan benih. Ikan cupang merupakan salah satu jenis ikan hias yang saat ini banyak diminati kalangan muda. Bagaimana cara pembenihan ikan hias? Berikut merupakan diagram alir proses produksi pembenihan ikan konsumsi mulai dari persiapan sarana dan prasarana sampai pemeliharaan larva dan benih seperti diperlihatkan pada gambar 3.8. Siapa alat yang digunakan untuk pembenihan ikan hias? More images for diagram alir proses pembenihan ikan hias » Siapa alat yang dibutuhkan dalam usaha budidaya ikan hias? Pemeliharaan induk, persiapan sarana prasarana, penetasan telur, pemijahan induk, pemeliharaan larva/benih. Berikut merupakan diagram alir proses produksi pembenihan ikan konsumsi mulai dari persiapan sarana dan prasarana sampai pemeliharaan larva dan benih seperti diperlihatkan pada gambar 3.8. Proses produksi ikan hias a proses pembenihan ikan cupang menurut efendi 2004, kegiatan pembenihan meliputi persiapan sarana dan prasarana, pemeliharaan induk, pemijahan induk, penetasan telur, pemeliharaan larva dan benih. Buatlah diagram alir proses pembenihan ikan. Persiapan sarana prasarana, pemijahan induk, pemeliharaan induk, penetasan telur, pemeliharaan larva.
Berbagi
Posting Komentar
untuk "Diagram Alir Proses Pembenihan Ikan Hias - Materi Prakarya Kelas 9 Smp Kurikulum 2013 Sarana Budidaya Ikan Hias - Buatlah diagram alir proses pembenihan ikan."
Posting Komentar untuk "Diagram Alir Proses Pembenihan Ikan Hias - Materi Prakarya Kelas 9 Smp Kurikulum 2013 Sarana Budidaya Ikan Hias - Buatlah diagram alir proses pembenihan ikan."